Iteratie
Hieronder zie je een voorbeeld van een while loop. Deze blijft lopen zolang de voorwaarde in regel 2 true is.
$loop = true;
while($loop == true)
{
// wijzig $loop naar false en de loop stopt
}
In een for loop geef je van te voren al aan hoelang de loop moet lopen.
for($x = 1; $x < 10; $x++) {
//Deze code loopt 9 keer (tenzij je de variabele x in de loop wijzigt).
}
Voorbeeld PHP-CLI
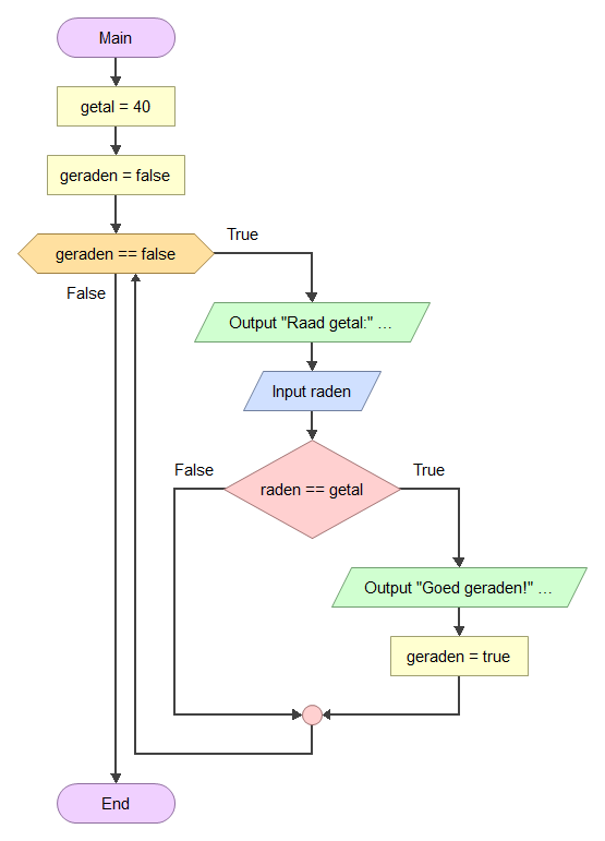
Hieronder zie je een voorbeeld van een herhalende lus waarin je een getal moet raden onder de 40. Raad je goed dan krijg je de output "Goed geraden". Anders blijf je in de lus.
Dit voorbeeld kan je nog verbeteren met of het getal te hoog of te laag is.

<?php
$getal = 40;
$geraden = false;
while($geraden == false) {
echo "Raad getal:";
$raden = (int) trim(fgets(STDIN));
if($raden == $getal) {
echo "Goed geraden!";
$geraden = true;
}
}
?>
Voorbeeld Webserver
Hieronder zie je de tafels van 6.
<?php
$tafel = 6;
for($x = 1; $x <= 10; $x++) {
echo "$x x $tafel = " . ($tafel * $x) . "</br>";
}
?>